6 min read

Q&A: Transforming SAGE’s manufacturing process with industry 4.0

Q&A: Transforming SAGE’s manufacturing process with industry 4.0

We’ve been beating the industry 4.0 drum loudly to our clients for some time. And for good reason – we’ve seen first-hand how clients are benefiting from increased visibility, data probity and response time across utilities, transport, and smart manufacturing.  

 

With so many industry 4.0 capabilities delivered to our clients – we wanted to lead by example and integrate industry 4.0 improvements into our own Manufacturing Facility. The results have been astounding.

We’ve reduced margin for error, sped up production time, and grown our capability to take on larger orders in less time.  

 

Read the news story: ‘Digital twin’ optimises SAGE manufacturing in industry 4.0 initiative

 

Importantly, we were able to achieve much of this through a partnership with a cross-disciplinary, industry-research collaboration with the University of Adelaide.

 

Two final year honours students worked under our Manufacturing Operations Manager Sam Koulianos to deliver ‘Phase 1’ of SAGE’s Industry 4.0 Manufacturing strategy.

 

The students, Electrical and Electronic Engineering student Henry Clayden-Rose and Mechatronic Engineering student Thomas Jolley, ranked in the top three in their category for the project at Ingenuity, Adelaide University’s final Year Project event.

 

We asked them how they did it, and what lessons other manufacturers can learn from the process:

 

Industry 4.0 is a broad term. What exactly did SAGE want to achieve with ‘Industry 4.0’?

 

SAGE understood that a lot could be gained from streamlining its own manufacturing process to deliver more certainty to its clients. So its initial goal was to identify areas for improvement and find out which industry 4.0 enablers were the right fit.

 

“Industry 4.0 is an abstract framework with many arms, affecting every area of society from products, business, systems, and people. The common mistake can be for a company to look at a technology and say ‘we need that’ without identifying their problems and choosing a solution that is unique to that.” – Thomas Jolley.

What products or processes were improved?

 

First, for those that don’t know, SAGE has a manufacturing line of business that manufactures electrical panels, power distribution boards, and control panels that are used by industrial clients in utilities, defence, manufacturing, transport and resources sectors.

 

Essentially these panels contain the ‘brains’ that control many automated process such as your manufacturing conveyor lines or display travel messages on smart road signs.

 

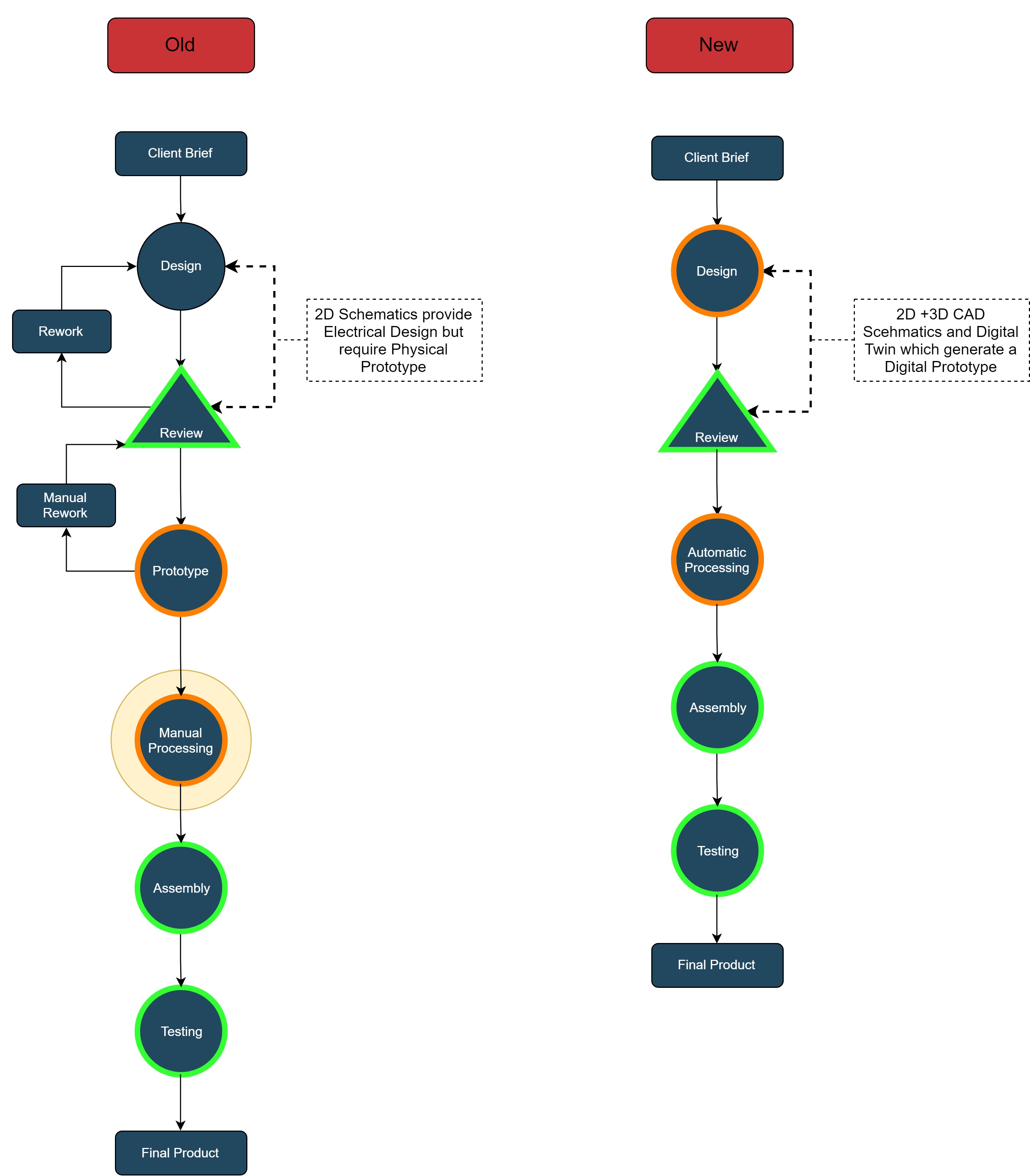
Our work focused on just one product: the wiring component of a standard control panel build. We looked at the entire process from customer order, design, review, procurement, prototype, build, testing and send off.

 

6-switchboard-or-control-panel

 

What did you do?

  

First, we did some research and benchmarking across the world in industry 4.0 and digitisation. Then we analysed SAGE’s manufacturing process and completed value stream mapping.

 

SAGE had already made the decision to introduce 3D CAD and our research and process confirmed that this approach would bring the most value.  We developed a proof of concept and roll-out strategy to integrate the ‘digital twin’ and 3D CAD into its control panel manufacturing process.

 

 

What is a digital twin?

 

The digital twin is basically a replica of a physical product or system, and behaves in the exact way the physical object would.

 

How did the digital twin revolutionise the manufacturing process?

 

Previously the control panel design and build process involved some manual processes such as building a prototype, then manually measuring and cutting hundreds of electrical wires based on this prototype. The electrical technicians also worked from printed documents and there were some inefficiencies in the review feedback loops.

 

The digital twin removed the need to physically build a prototype on which to base production. But it did so much more. It also removed several wastes, clarified design up front, and gave more transparency to the process and end product.

 

The new process will also include a looming and cutting machine that will receive orders from the digital twin and cut and label them, ready for the assembly stage. This removes room for error, manual handling and idle time between design and assembly.

 

How does the before and after look?

 

Here's a basic before and after process flow chart: 

 

 Workflow for I4.0

 

 

What were the key problems with the old manufacturing process?

 

This kind of process is probably very familiar to a lot of manufacturing managers or quality and lean improvement managers out there.

 

There’s some waste in the process, including:  

  1. Manual processing and ‘unnecessary motion’ e.g. time it takes to individually measure and cut wires for 100s of panels. It’s also labour-intensive and repetitive for staff. The technicians need to walk to check the prototype design during assembly.
  2. Waiting e.g. different departments would be waiting for their work to be ready to begin e.g. time between review stages, prototyping, cutting and assembly
  3. Human error e.g.manual measurement and wire cutting leaves more chance of error. Also leads to rework
  4. Inefficiencies in feedback/review loop e.g. because the process isn’t connected, the design team might be unaware of design changes occurring in production. Next time they design it they use original schematics instead of the new one.
  5. Time – making the initial physical prototype slows down production as does review stages

 

 

 

What are the business benefits with the new approach?

 

There’s a few but broadly clients can now expect more:

  • Efficiency – no idle time or manual handling with consolidated design review and build process

  • Transparency – the centrally hosted digital twin provides one version of truth for efficient feedback loop.

  • Visibility – Data is captured and fed back at every step and customer expectations are clear throughout the process

  • Quality – automated procurement list, wire measuring and cutting removes margin for error

  • Scalability – optimised process enables the business to take on larger, more repetitive orders with consistency

How is the solution classed as ‘industry 4.0’?

 

Good question. At its core Industry 4.0 is about integrating data from different systems or departments and using this to create efficiencies. It’s also about improving processes and removing waste through the use of technologies, data centralisation and digitisation.

 

This project has created a paperless process, central version of truth, broken departmental silos and removed waste from the process using the digital twin and big data.

Is the new system fully up and running?

 

In part. We developed the proof of concept and roll out strategy, so now SAGE is integrating the new process into the current way of doing things. This involves training for its staff on the new cutting machine, design process and working from digital drawings versus the physical prototype.

 

SAGE will continue to work with Adelaide University on more research and development and will support three more student projects for Phase 2 next year.

 

Why not sooner?

 

We’ve learnt that you can’t jump from point A – Z instantly.

 

We need to lay out different milestones and contingencies to allow the business to integrate the change smoothly. For example we’ve got strategies around what happens if the wire cutting machine doesn’t behave in the way we expected, so we can still use the digital twin but not the machine and so on.

 


IMG_0438-webPlanning for all scenarios and work scale: A new wire processing machine and barcode scanner will replace the manual cutting of wires, and be available to use for smaller orders, or when the large, fully automatic wire looming machine isn't available. 

 

What are your 6 key lessons for companies wanting to leverage industry 4.0 efficiencies?

 

  1. Do your research. It’s a very unknown framework for Australia now. Start by learning from what others in Europe and locally are doing but don’t copy them. Incorporate fundamental value they’re achieving into your own industry context.

  2. Understand yourself. People don’t realise the main part of this type of initiative is in understanding the current situation and understanding your current strengths, opportunities and weaknesses intimately. You can’t just select an industry 4.0 technology and think it will solve your problems.

  3. It’s not a ‘fast fix’. These type of projects take years to unfold and see benefits. Its disruptive change – you can’t just add a machine or launch an app and click “go”. A client of Nukon’s Industry 4.0 Roadmap.

  4. Plan your migration strategy. Companies need to plan more and have a migration strategy – it won’t happen overnight. Put different stages in place, otherwise you’ll lose your staff. 

  5. Education is key. You need to bring your staff along for the journey and not isolate them when you roll out projects that could impact their workflow.

  6. Don’t just follow the pack. You can’t just say we need “industry 4.0”. Step back and ask, “what do we actually want to improve?” and “where do we want to end up?”. You don’t want to wake up and realise you’ve been on the wrong track and have wasted your time and money.

 

 

5 seconds with Henry and Thomas

Getting to know the people behind the work

 

Why did each of you pursue your engineering degrees and what do you enjoy about your chosen career path?

 

Thomas: I had an interest in control systems and the physical world and how it gives you the ability to make a difference through building and designing systems and products. My family are mostly engineers and my cousin did mechatronics so it was a natural choice. Mechatronics is good because you get to know a bit about everything as it combines mechanical, electrical and computer sciences.

 

Henry:  I actually didn’t want to be an engineer to begin with. I wanted to be an optometrist due to my background knowledge around eyesight. I had spontaneous retinal detachment in both my eyes when I was 8 years old, leaving me with limited vision. However, I was told I couldn’t pursue the field of optometry due to my limited eyesight. So I chose engineering based on my subjects and my drive to somehow impact people’s lives through Science Technology, Engineering and Maths [STEM].

 

The more I did the degree, the more I realised I wanted to use it to impact people’s lives and make positive physical change to the world. This is what has drawn me to SAGE and the work it’s doing in transport and accessibility. I can’t legally drive due to my eyesight, so I’m very interested in helping people get from A to B through smart transport solutions like Matilda.

 

IoT applications from the industrial sectors

 

 

‘Digital twin’ optimises SAGE manufacturing in industry 4.0 initiative

‘Digital twin’ optimises SAGE manufacturing in industry 4.0 initiative

SAGE Automation has partnered with University of Adelaide engineering students to implement a series of industry 4.0 improvements set to...

Read More
SAGE bolsters manufacturing capability with Industry 4.0 initiative

SAGE bolsters manufacturing capability with Industry 4.0 initiative

The Komax Zeta 640 cabling machine is the latest piece of SAGE’s Industry 4.0 transformational journey, enabling SAGE to ramp up its manufacturing...

Read More
SAGE achieves Premier Integrator status with Inductive Automation

SAGE achieves Premier Integrator status with Inductive Automation

The Premier Integrator status with Inductive Automation highlights the depth of experience within the SAGE team.

Read More